在 2010 年下半年,我对一部短片产生了一个绝妙的想法。我坐下来写了这个故事,思考了叙事、人物、背景以及几乎所有与制作相关的东西。完成之后,我对自己说:“如果我能把它全部开源,那不是很好吗?我的意思是,全部开源?” 作为一名自由文化活动家,找到这个问题的答案变得非常重要。
前言来自
Sebastian Pichelhofer
Apertus 开源电影项目诞生于一个由遍布全球的创意媒体和电影行业专业人士组成的社区。其理念是构建一套完整的开源硬件和自由软件工具包,用于拍摄数字电影,该工具包具有极高的模块化、灵活性和可扩展性。该设置的核心是一台 Elphel 相机,该相机因被用于 Google 图书图书馆项目和 Google 街景视图而闻名。
以下研究侧重于 Apertus 的后期制作方面,并展示了处理 JP4-RAW 拍摄素材的方法。有关 Apertus 项目的总体介绍,请参见此处。
我当时进行的研究源于这种需求:在使用 Linux 中的 DV 和 HDV 视频编辑技术建立之后,仅使用自由软件工具拍摄和完成一部短片。因此,它考虑超越全高清,达到数字电影的标准 - 以高于 2K 的分辨率记录 RAW、逐行扫描和更大的帧。
相机
对 Red One 的一瞥表明,由于其专有和闭源的性质,为该相机创建 GPL 工作流程将非常困难。该方法在技术上会受到阻碍,并且将依赖于许多变通方法。这意味着,即使证明可行,也没有人会理智地选择使用它。
作为开源硬件,Elphel 相机感觉是最佳解决方案。但是,它可以与 Linux 中已经存在的用于视频编辑的最合适的软件一起使用吗?此外,在不影响任何图像和音频质量的情况下,最快(在渲染时间方面)的方法是什么?我们可以做到毫不妥协吗?
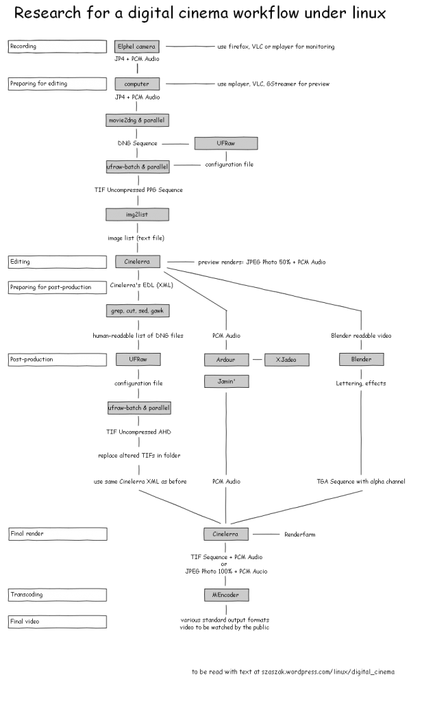
工作流程
Elphel 以 RAW 格式 (JP4-RAW) 记录。然后将帧转换为数字底片格式 (DNG),从而生成图像序列,这将是整个项目的基础。由于我们目前无法直接编辑 DNG 序列,因此必须先将其转换为未压缩的 TIF 图像才能进行编辑。
起初,这听起来可能是一个缺点。但是,转换为不同格式将由多核处理器完成。创建一个脚本来处理这项工作,让您休息一下是很容易的。此外,如果您考虑下面的工作流程,您会发现它为三到四个人(摄影师、编辑、音频技术人员和后期制作/特效人员)提供了在不同计算机上,在某些阶段同时工作的可能性。这表明每个人将有更多的时间来完成各自的任务。
经过一些热烈的讨论,Linux 上最完整的视频编辑(非动画)程序是 Cinelerra(有两个版本 - 原始版本和 社区版本)。如果使用得当,它可以完成人们期望它做的所有事情。一个非常简单的软件 img2list 也允许将 TIF 序列读取为 Cinelerra 中的视频块。通过结合两者,编辑数字电影的过程与编辑 DV 或 HDV 视频的程序相同。
在编辑进行时,摄影师可以单独对某些序列进行一些测试工作。完成后,他们只需将图像粘贴到其原始文件夹中,即可替换编辑器正在使用的文件 - 它们将由 Cinelerra 自动读取并被编辑器看到。以 RAW 格式拍摄的所有优势都得以保留。
最终考虑
唯一引起关注的问题 - 如果不是在软件工作流程中,而是在更广泛的电影制作工作流程中 - 是 Elphel 的传感器尺寸导致了焦距转换系数,这使得摄影和电影镜头只能与 35 毫米适配器一起使用(这应该在下一个型号中更改)。
结论是,数字电影的 GPL 工作流程已经是可能的,并且作为奖励,可以使用开源硬件相机。完整的研究可以在 Apertus 网站(最初为英文,但现在已翻译成西班牙文和法文)或 我通常发布文章的博客上看到。


评论已关闭。